首页
学院概况
学院简介
现任领导
科室设置
新闻动态
学院动态
学院公告
招生就业
李泽湘班生招生
就业招聘
常见问题
人才培养
课程体系
特色课程
学术报告
教学资源
师资队伍
任课教师
科创导师
学生工作
通知公告
学工动态
青春风采
校园生活
党群工作
组织机构
党群动态
制度建设
科创生态
科创竞赛
科创项目
校友工作
校友活动
校友风采
制度建设
规章制度
常用下载
首页
学院概况
学院简介
现任领导
科室设置
新闻动态
学院动态
学院公告
招生就业
李泽湘班生招生
就业招聘
常见问题
人才培养
课程体系
特色课程
学术报告
教学资源
师资队伍
任课教师
科创导师
学生工作
通知公告
学工动态
青春风采
校园生活
党群工作
组织机构
党群动态
制度建设
科创生态
科创竞赛
科创项目
校友工作
校友活动
校友风采
制度建设
规章制度
常用下载
制度建设
规章制度
常用下载
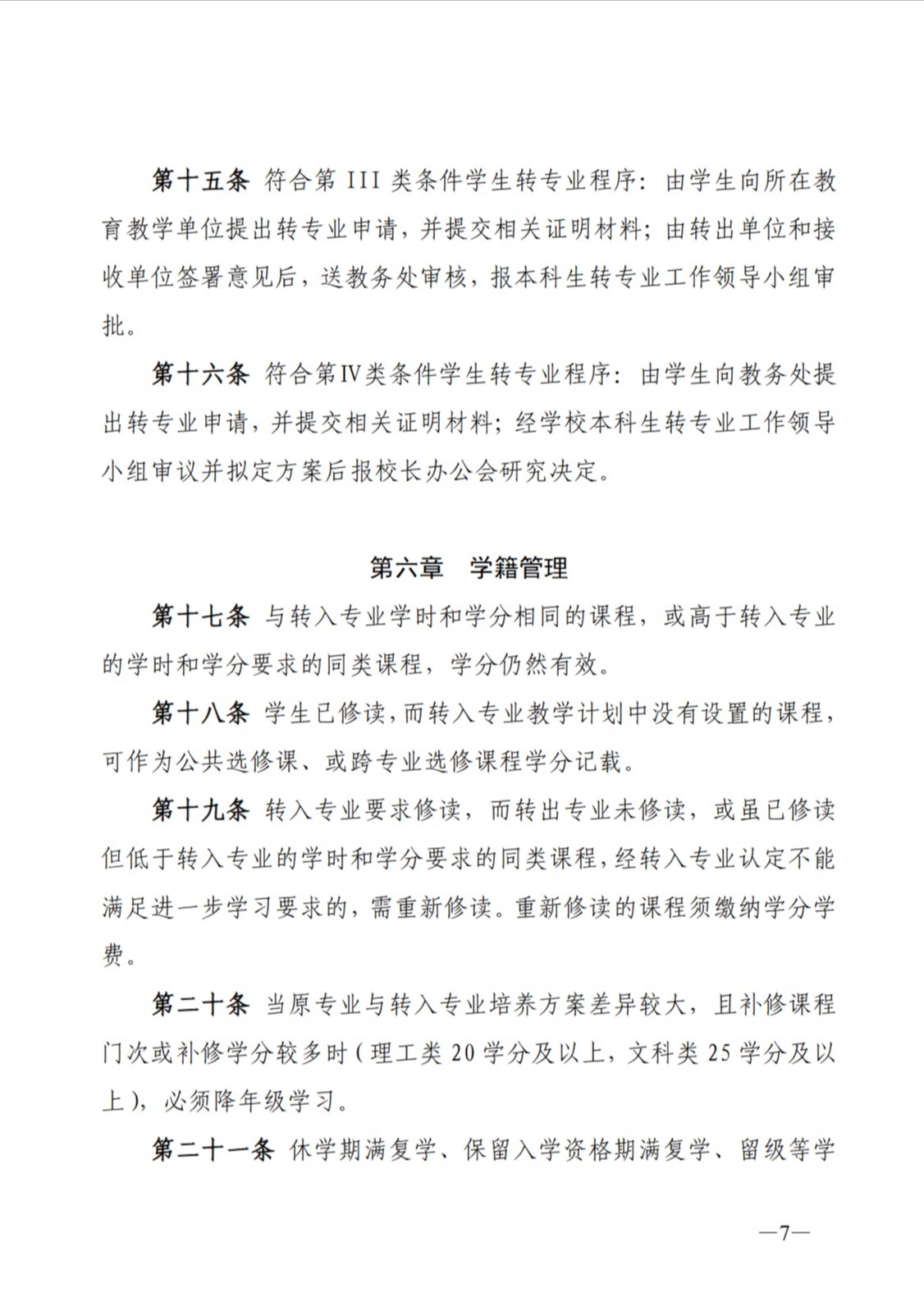
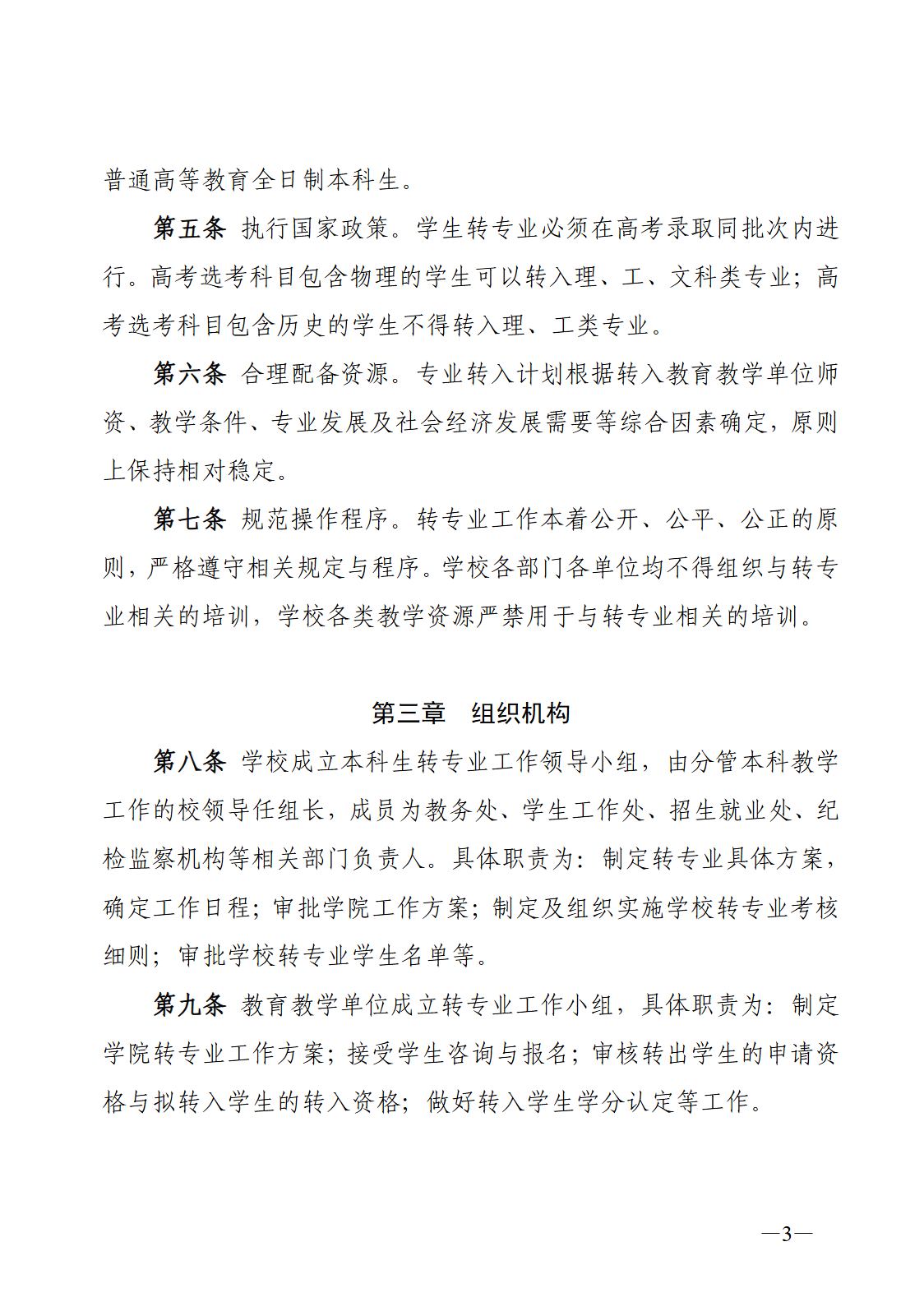
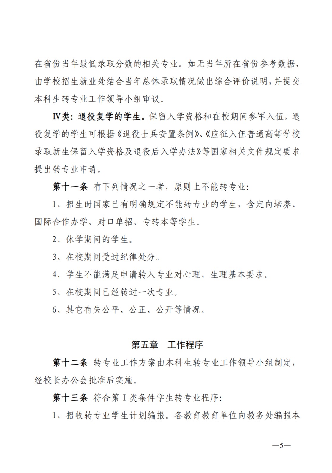
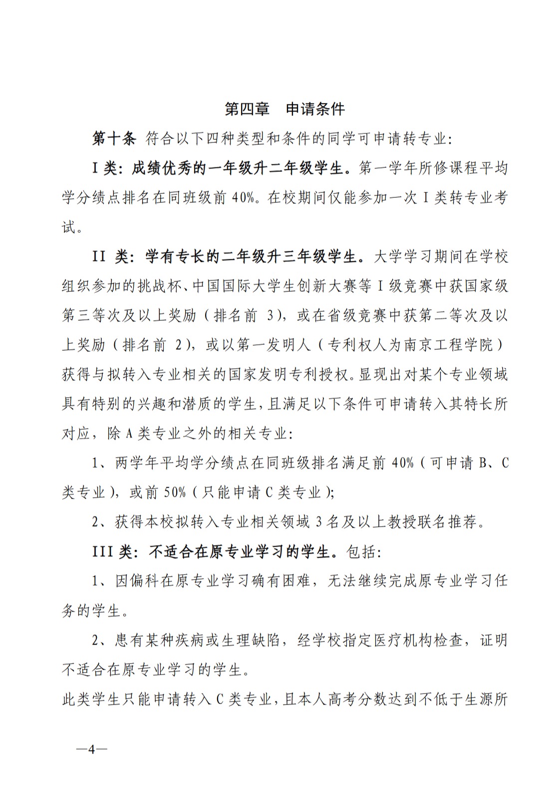
关于印发《南京工程学院全日制本科生转专业实施办法(修订)》的通知
信息来源:
发布日期:2025-07-15
上一条:
2024版学生手册PDF版
下一条:
中国共产党发展党员工作细则